Giải pháp đồng bộ hóa dữ liệu từ Google Workspace sang Lark Suite (Phần 1)
Mở đầu chuỗi bài về đồng bộ dữ liệu từ Google Workspace sang Lark Suite, Rikkei Digital sẽ hướng dẫn bạn cách đồng bộ dữ liệu từ Gmail sang Lark Mail một cách tổng quan và chính xác.
Mục lục
Google Workspace và Lark Suite là hai bộ giải pháp văn phòng số phổ biến hiện nay. Tuy nhiên, giữa hai nền tảng này vẫn tồn tại một số khác biệt về tính năng, giao diện và giá thành. Do đó, nhiều doanh nghiệp đang cân nhắc việc chuyển đổi từ Google Workspace sang Lark Suite.
Để quá trình chuyển đổi diễn ra suôn sẻ, doanh nghiệp cần đồng bộ dữ liệu từ Google Workspace sang Lark Suite. Đây là một công việc phức tạp và đòi hỏi nhiều kỹ năng chuyên môn. Tuy nhiên, với kinh nghiệm triển khai cho nhiều doanh nghiệp, Rikkei Digital có thể cung cấp cho doanh nghiệp giải pháp đồng bộ dữ liệu từ Google Workspace sang Lark Suite theo các bước sau:
- Khảo sát nhu cầu và đánh giá tình trạng dữ liệu của doanh nghiệp.
- Tư vấn lựa chọn giải pháp đồng bộ dữ liệu phù hợp.
- Thiết lập và triển khai giải pháp đồng bộ dữ liệu.
- Kiểm tra và nghiệm thu kết quả đồng bộ dữ liệu.
Mở đầu chuỗi bài về đồng bộ dữ liệu từ Google Workspace sang Lark Suite, Rikkei Digital sẽ hướng dẫn bạn cách đồng bộ dữ liệu từ Gmail sang Lark Mail một cách tổng quan và chính xác. Cùng theo dõi ngay nhé!
Tổng quan về Gói giải pháp đồng bộ dữ liệu từ Google Workspace sang Lark Suite
|
Giải pháp
|
Được hỗ trợ bởi Lark?
|
Mô tả chi tiết
|
Lưu ý
|
|
Directory Sync
|
Có
|
Doanh nghiệp có thể sử dụng tính năng Directory Sync để đồng bộ hóa dữ liệu phòng ban/ người dùng từ Google sang Lark.
|
Tính năng này hiện đang trong giai đoạn thử nghiệm và chỉ dành cho các quản trị viên chính.
|
|
Đăng nhập một lần (SSO)
|
Có
|
Đăng nhập một lần (SSO) là một giải pháp trong lĩnh vực quản lý đăng nhập và xác thực người dùng. Đối với SSO, người dùng chỉ cần đăng nhập một lần duy nhất để truy cập vào một hệ thống hoặc ứng dụng, sau đó, sử dụng quyền truy cập đó để tự động đăng nhập vào nhiều ứng dụng khác mà không cần phải nhập lại thông tin đăng nhập.
Hiện Lark đang hỗ trợ đăng nhập 1 lần SSO bằng dịch vụ Okta hoặc Google, thông qua phương thức xác thực SAML 2.0 & xác thực 2 yếu tố của Google. Trong đó, SAML là một ngôn ngữ đánh dấu xác thực bảo mật dùng để xác thực người dùng trên các miền Internet. Nó được dùng như một tiêu chuẩn cho phép bạn đăng nhập vào nhiều dịch vụ chỉ bằng một lần đăng nhập duy nhất.
Để sử dụng tính năng SSO này, Admin Lark cần khởi động nó và cấu hình cài đặt trong phần Admin Console. Sau đó, người dùng có thể chọn Đăng nhập bằng SSO, và sử dụng địa chỉ email và mật khẩu của dịch vụ Okta hoặc Gmail để đăng nhập vào Lark.
|
Chỉ có các thành viên được Admin thêm vào Admin Console (phần SSO) thì mới có thể đăng nhập SSO. Và họ chỉ có thể kết nối và đăng nhập nếu địa chỉ email của họ khớp với địa chỉ IdP gọi lại hoặc chúng được nhập bởi API. Do đó, bạn sẽ không thể mời người khác đăng nhập bằng cách này bằng mã, mã QR hay link để tránh nguy cơ thành viên không thể đăng nhập do IdP không khớp.
|
|
Google Drive
|
Có
|
Lark cung cấp công cụ đồng bộ hóa dữ liệu từ Google Drive sang Lark vô cùng mạnh mẽ, chỉ dành riêng cho người dùng đăng ký gói Pro và Enterprise của Lark.
|
Công cụ đồng bộ hóa dữ liệu từ Google Drive là một chức năng grayscale. Người dùng có thể liên hệ với nhân viên presale/CSM để tìm hiểu thêm về ứng dụng của công cụ này.
|
|
Gmail
|
Có
|
Lark hỗ trợ đồng bộ hóa dữ liệu từ Gmail sang Lark Mail.
Sau khi di chuyển, các dịch vụ email sẽ được chuyển từ Google sang Lark.
|
|
|
Google Calendar
|
Có
|
Lark cung cấp một giải pháp tiêu chuẩn để đồng bộ hóa lịch trình từ Google Calendar sang Lark
|
|
|
Google Sites
|
Không
|
Google Sites chỉ cung cấp API (truy xuất dữ liệu) cho các trang web cổ điển: developers.google.com
Đối với các trang web được xây dựng lại không có sẵn API vì vậy không có phương pháp để di chuyển dữ liệu.
|
|
|
Google Meet
|
Không
|
|
Không có chức năng di chuyển dữ liệu từ Google Meet sang Lark.
|
|
Chat
|
Không
|
Bạn có thể xuất dữ liệu lịch sử trò chuyện để sao lưu từ Google: https://support.google.com/a/answer/100458
Nhưng Lark không hỗ trợ đồng bộ lịch sử trò chuyện từ Google
|
|
- Phần 1: Đồng bộ dữ liệu từ Gmail > Lark Mail
- Phần 2: Đồng bộ dữ liệu từ Google Calendar > Lark Calendar và ngược lại
- Phần 3: Đồng bộ dữ liệu từ Google Drive sang Lark Docs/ Lark Wiki
>> Xem thêm: Doanh nghiệp nên lựa chọn Lark Suite hay Google Suite?
Giải pháp đồng bộ hóa email từ Gmail sang Lark Mail
Tại sao cần đồng bộ email từ Gmail sang Lark Mail
1. Tích hợp sâu mà không cần trả thêm chi phí
.png)
2. Quản lý trực tiếp các email Gmail trong Lark Mail
_1.png)
3. Không gian lưu trữ phong phú hơn

4. Dễ sử dụng & cộng tác liền mạch
-
Lark Mail được tích hợp sâu với Lark Messenger và Lark Calendar, cho phép bạn làm được nhiều việc cùng một lúc trong các cửa sổ riêng biệt. Bạn có thể chia sẻ email tới các group chat chỉ bằng một cú nhấp chuột, giúp đồng bộ hóa thông tin nhanh hơn và giao tiếp hiệu quả hơn.
-
Lark Mail cung cấp trải nghiệm sử dụng email toàn diện, giúp bạn không cần phải thay đổi thói quen sử dụng email từ trước đến nay. Nó hỗ trợ đồng bộ hóa email trên nhiều thiết bị, đọc email ngoại tuyến, nhận thông báo email mới và các chức năng quan trọng khác trong việc gửi và nhận email.
.png)
5. Dịch vụ email an toàn và ổn định hơn
-
Lark được xây dựng trên nền tảng Amazon Web Services (AWS). Dựa trên công nghệ bảo mật của Lark và AWS, Lark đã xây dựng một hệ thống bảo mật toàn diện, bao gồm cơ sở hạ tầng, mạng, dữ liệu và ứng dụng.
-
Lark chủ động đáp ứng các tiêu chuẩn quốc tế cao nhất về bảo mật và cũng đã đạt được một số chứng nhận tuân thủ an ninh quốc tế.
.png)
>> Xem thêm: Lark Mail - Hòm thư thông minh trong hệ sinh thái Lark
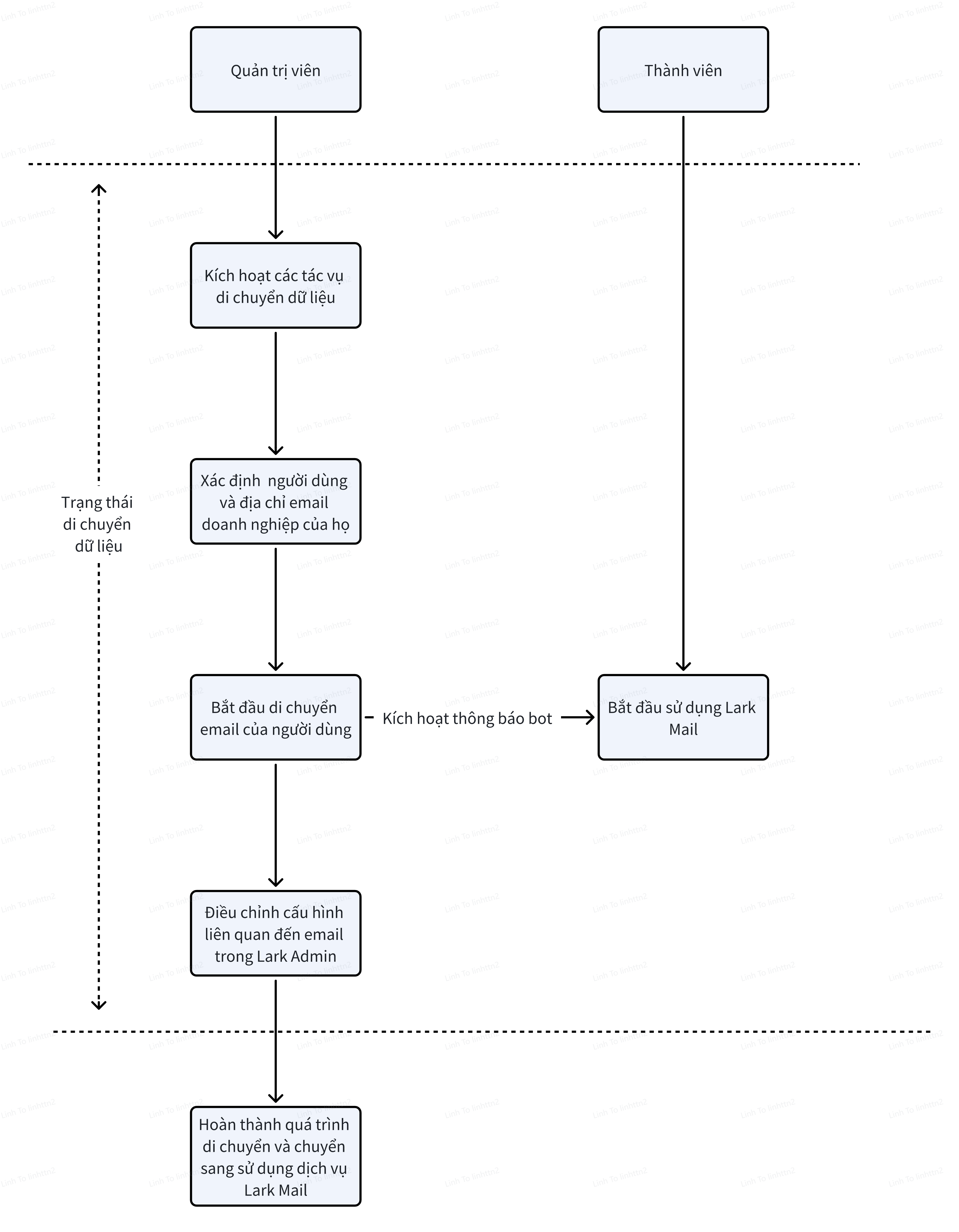
Tổng quan về quá trình đồng bộ email từ Gmail sang Lark Mail
Sơ đồ các bước đồng bộ hóa
.png)
Những nội dung nào có thể được đồng bộ hóa với Lark Mail?
|
Loại email
|
Nội dung
|
Có thể đồng bộ hóa không?
|
|
Email cũ
|
Email được tìm thấy trong hộp thư
|
✅ Tự động đồng bộ hóa
|
|
Email đã gửi
|
||
|
Email trong thư mục tùy chỉnh
|
||
|
Email đã xóa
|
||
|
Email được tìm thấy trong mục thư rác (Spam)
|
||
|
Cài đặt trước đó
|
Sự kiện (bao gồm cả những sự kiện cũ)
|
|
|
Thư mục tùy chỉnh
|
||
|
Nhãn tùy chỉnh
|
||
|
Quy tắc email
|
✅ Hỗ trợ nhập dữ liệu cùng một lúc
|
|
|
Danh sách gửi email
|
||
|
Hộp thư công cộng
|
||
|
Danh bạ của người dùng
|
||
|
Email có dung lượng lớn hơn 100 MB
|
Ước tính thời gian đồng bộ dữ liệu
|
Đối tượng
|
Hoạt động
|
Thời gian
|
|
Quản trị viên
|
Chuẩn bị kế hoạch đồng bộ & tài khoản ủy quyền Gmail
|
1 - 2 ngày
|
|
Cấu hình tên miền trong Lark Admin và khởi chạy quá trình đồng bộ
|
30 phút
|
|
|
Đồng bộ dữ liệu
|
|
|
|
Chỉnh sửa cấu hình liên quan email có thể thực hiện song song với việc đồng bộ email
|
2 - 3 tuần
|
|
|
Bật dịch vụ Lark Mail
|
1 ngày
|
|
|
Thành viên
|
Bắt đầu sử dụng Lark Mail bằng cách truy cập tab Mail trong Lark Client
|
Không mất thời gian
|
Câu hỏi thường gặp
Doanh nghiệp có thể giữ nguyên tên miền sau khi đồng bộ email không?
Việc di chuyển email có ảnh hưởng đến dữ liệu trong hộp thư Gmail hiện tại không?
Quá trình đồng bộ email liệu có thể bị dừng đột ngột không?
Tạm Kết,
Như vậy, qua bài viết này, Rikkei Digital đã cùng bạn đi qua những nội dung quan trọng trong việc đồng bộ dữ liệu từ Gmail sang Lark Mail. Hy vọng những thông tin trên sẽ giúp ích cho doanh nghiệp trong quá trình chuyển đổi từ Google Workspace sang Lark Suite.
Để nhận được hướng dẫn chi tiết hơn về quá trình đồng bộ từ Gmail sang Lark Mail, doanh nghiệp vui lòng để lại thông tin trong form bên dưới. Rikkei Digital luôn sẵn sàng đồng hành cùng doanh nghiệp trong quá trình chuyển đổi này.
>> Xem thêm: Sử dụng Lark Mail thế nào cho hiệu quả?
Cùng chờ đón những bài viết tiếp theo trong chủ đề này:
- Đồng bộ hóa 2 chiều từ Google Calendar sang Lark Calendar
- Đồng bộ dữ liệu từ Google Drive sang Lark Docs/ Lark Wiki