Giải pháp đồng bộ dữ liệu từ MS365 sang Lark (Phần 1): Đồng bộ Outlook/Exchange sang Lark Mail
Lark cung cấp giải pháp giúp đồng bộ hóa dữ liệu và đảm bảo quá trình đồng bộ diễn ra liền mạch từ Outlook/ Exchange Email sang Lark Mail.
Mục lục
Lark cho phép đồng bộ hóa dữ liệu từ Outlook/Exchange Mail sang Lark Mail một cách nhanh chóng và hiệu quả. Giải pháp này giúp doanh nghiệp đảm bảo quá trình chuyển đổi liền mạch, đồng thời giữ nguyên được những dữ liệu quan trọng đang trao đổi với khách hàng cũng như đang làm việc trong nội bộ.
Cùng Rikkei Digital tìm hiểu về tổng quan phương pháp đồng bộ hóa dữ liệu từ Outlook/Exchange Mail sang Lark Mail trong bài viết dưới đây.
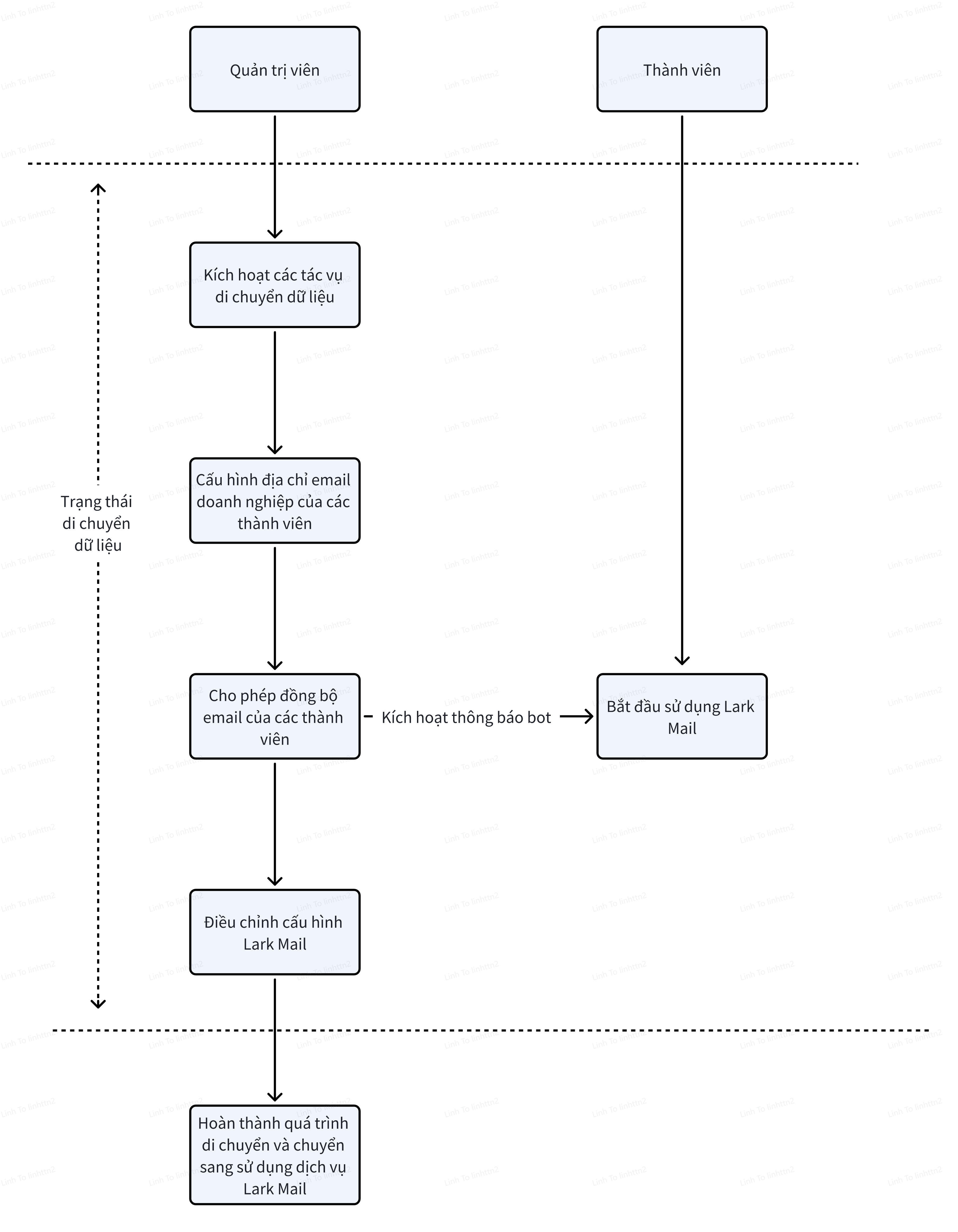
I. Tổng quan về phương pháp đồng bộ dữ liệu từ Exchange sang Lark Mail
_1.png)
1. Sơ đồ quy trình đồng bộ hóa dữ liệu
2. Những nội dung nào có thể đồng bộ sang Lark Mail?
.png)
|
Loại email
|
Nội dung
|
Có thể đồng bộ hóa không?
|
|
Email cũ
|
Email được tìm thấy trong hộp thư
|
✅ Tự động đồng bộ hóa
|
|
Email đã gửi
|
||
|
Email trong thư mục tùy chỉnh
|
||
|
Email đã xóa
|
||
|
Email được tìm thấy trong mục Thư rác
|
||
|
Email trong Thư nháp
|
❌ Không thể đồng bộ hóa
|
|
|
Email trong các nhóm M365
|
||
|
Cài đặt trước đó
|
Phân loại nhãn
|
✅ Tự động đồng bộ hóa
Lần đầu tiên có thể đồng bộ hoàn toàn, các thẻ mới sau đó cần được đánh dấu trên email để đồng bộ.
|
|
Sự kiện (bao gồm các sự kiện trong quá khứ)
|
❌ Không thể đồng bộ hóa
|
|
|
Thư mục tùy chỉnh
|
||
|
Quy tắc email
|
||
|
Danh sách gửi email
|
✅ Hỗ trợ nhập dữ liệu cùng một lúc
|
|
|
Hộp thư công cộng
|
||
|
Địa chỉ thư liên hệ của người dùng
|
||
|
Email có dung lượng lớn hơn 100 MB
|
3. Thời gian đồng bộ hóa ước tính
|
Đối tượng
|
Hoạt động
|
Thời gian
|
|
Quản trị viên
|
Chuẩn bị kế hoạch đồng bộ hóa & tài khoản ủy quyền Exchange
|
1 - 2 ngày
|
|
Cấu hình tên miền trong Lark Admin và khởi chạy quá trình đồng bộ
|
30 phút
|
|
|
Đồng bộ dữ liệu
|
|
|
|
Chỉnh sửa cấu hình liên quan email
Có thể thực hiện song song với việc đồng bộ dữ liệu email
|
2 - 3 tuần
|
|
|
Bật dịch vụ Lark Mail
|
1 ngày
|
|
|
Thành viên
|
Bắt đầu sử dụng Lark Mail bằng cách truy cập tab Mail trong Lark Client
|
Không mất thời gian
|
>> Xem thêm: Lark Mail - Hòm thư thông minh trong hệ sinh thái Lark
II. Các bước đồng bộ
1. Chuẩn bị trước khi đồng bộ hóa
-
Ủy quyền tài khoản và mật khẩu của Exchange mail.
-
Cần có một tài khoản email được ủy quyền cho mỗi 2.000 hộp thư đang được đồng bộ hóa.
-
Bắt buộc phải có một tài khoản email được ủy quyền trên miền mà bạn đang đồng bộ hóa.
-
-
Địa chỉ email của thành viên trên miền mà bạn đang đồng bộ từ phải sẵn sàng để xác minh.
-
Phải có sẵn bảng địa chỉ email của thành viên, hiển thị mối quan hệ giữa ID người dùng và địa chỉ email của thành viên. Bạn có thể tải bảng này trong quá trình đồng bộ.
-
Cần chuẩn bị một bảng danh sách gửi thư, được sử dụng để nhập hàng loạt danh sách gửi thư. Bạn có thể tải bảng này trên Bảng điều khiển quản trị.
-
Trước khi thực hiện di chuyển, hãy đảm bảo rằng phần địa chỉ email trước dấu "@" (local part) của mỗi thành viên phải hoàn toàn giống nhau giữa địa chỉ email cũ và địa chỉ email Lark mới. Nếu không khi đồng bộ sẽ xuất hiện lỗi.
-
Nếu có sự khác biệt giữa phần địa chỉ email trước dấu "@" (local part) của địa chỉ email cũ và địa chỉ email Lark mới, bạn có thể xóa email của thành viên đó.
2. Các bước đồng bộ hóa Exchange email và Lark Mail
Bước 1: Xác minh quyền sở hữu tên miền
-
Truy cập Lark Admin Console, sau đó từ thanh điều hướng bên trái, nhấp vào Cài đặt sản phẩm > Mail > Quản lý dịch vụ > Quản lý tên miền > Thêm tên miền.


-
Nhập tên miền mà bạn đang di chuyển tới rồi nhấp vào Lưu.

-
Làm theo các bước tiếp theo để chỉnh sửa và xác minh tên miền DNS.

Bước 2: Cấu hình thông tin email gốc
-
Trên trang Định cấu hình email gốc, chọn Exchange làm nhà cung cấp dịch vụ email gốc và API Exchange làm giao thức di chuyển.
-
Điền tài khoản email ủy quyền và mật khẩu theo yêu cầu.

Bước 3: Thêm thành viên vào phạm vi di chuyển và kích hoạt quy trình đồng bộ
-
Chọn Thành viên, nhấn Thêm thành viên.
-
Chọn các thành viên cần di chuyển, sau đó nhấp vào Xác nhận. Bạn có thể thực hiện di chuyển hàng loạt dựa trên nhu cầu của mình.


-
Nhấn Cấu hình ngay để thiết lập địa chỉ email cho thành viên.


-
Bạn cũng có thể nhấp vào Cấu hình hàng loạt để thiết lập nhiều địa chỉ email cùng một lúc bằng cách sử dụng file Excel.


-
Khi di chuyển email của thành viên, bạn có thể di chuyển từng email hoặc thực hiện di chuyển hàng loạt.
Bước 4: Thêm Hộp thư chung vào phạm vi di chuyển và kích hoạt đồng bộ hóa
-
Chuyển sang tab Hộp thư chung và nhấp vào Thêm hộp thư chung.
-
Nếu hộp thư chung chưa được tạo, hãy chuyển đến module hộp thư chung để tạo.
-
Khi di chuyển email từ hộp thư chung, bạn có thể di chuyển từng email hoặc thực hiện di chuyển hàng loạt.


Bước 5: Hoàn tất quá trình đồng bộ và cấu hình tên miền DNS



>> Xem thêm: Sử dụng Lark Mail trên các ứng dụng email của bên thứ ba
III. Câu hỏi thường gặp
Kết luận,
>> Xem thêm: Hướng dẫn nhanh về Lark Mail
_1.png)