GIỚI THIỆU CHUNG
DocuMaker là giải pháp tự động tạo các tài liệu như hóa đơn, phiếu lương, invoice, email,... từ những dữ liệu có sẵn trong Lark Base. Với DocuMaker, bạn sẽ không phải tạo thủ công các tài liệu lặp đi lặp lại, giúp tiết kiệm thời gian và công sức.
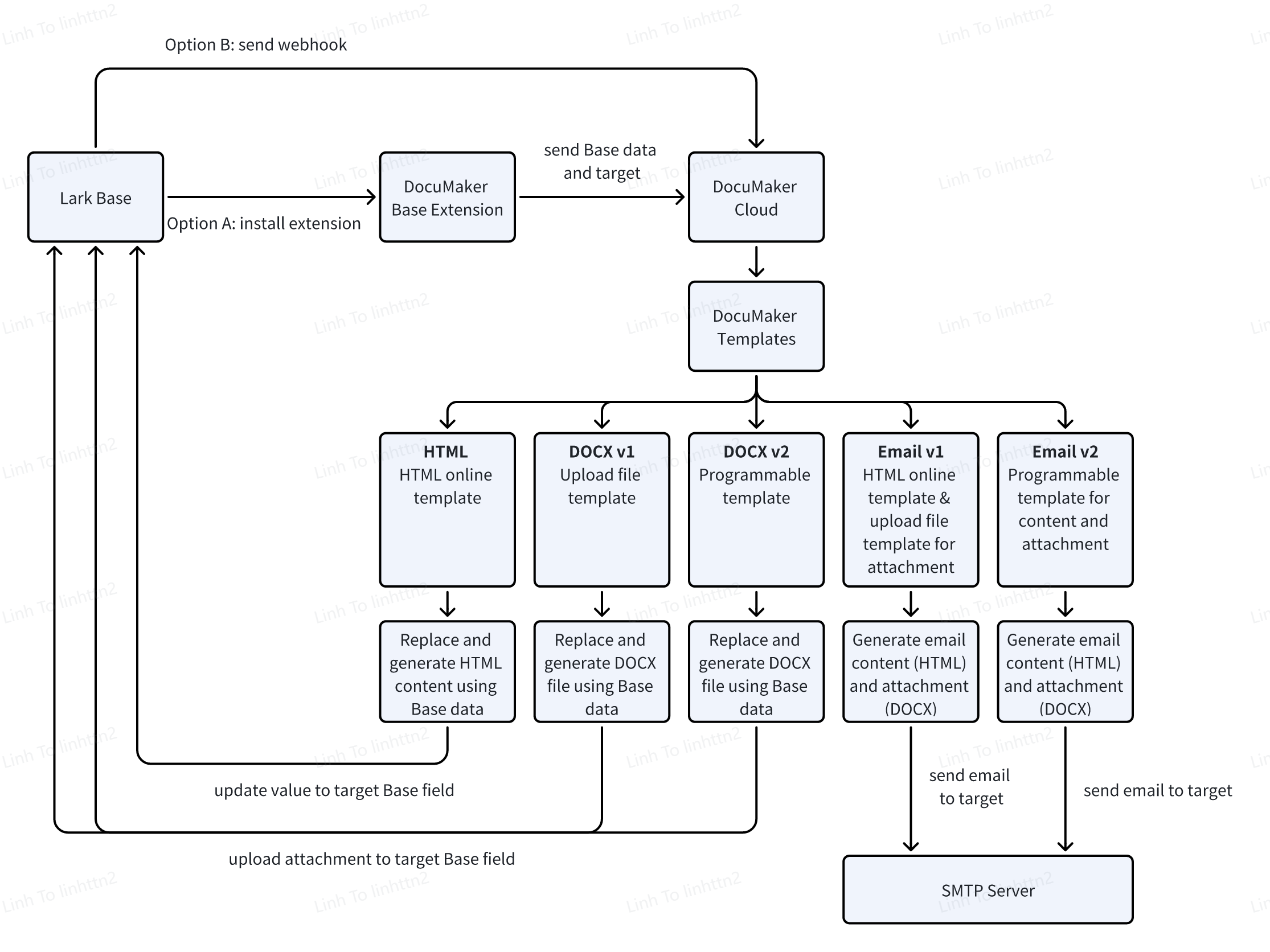
Sơ đồ tổng quan các tính năng chính của DocuMaker:
![tổng quan tính năng DocuMaker]()
DocuMaker giúp doanh nghiệp:
- Tạo nhiều loại tài liệu khác nhau: DocuMaker hỗ trợ tạo nhiều loại tài liệu như HTML, Docx và Email. Bạn có thể chọn giữa các mẫu được thiết kế sẵn hoặc tạo mẫu của riêng bạn.
- Tự động điền dữ liệu: DocuMaker tự động điền dữ liệu từ Lark Base vào các mẫu của bạn. Điều này giúp đảm bảo tính chính xác và nhất quán của tài liệu.
- Tích hợp liền mạch với Lark Suite: DocuMaker có thể tích hợp liền mạch với Lark Suite, điều này giúp bạn dễ dàng truy cập và sử dụng dữ liệu từ Lark Base trong các tài liệu của mình.
 
Ngoài ra, phiên bản DocuMaker version 2 cung cấp một số tính năng mới mạnh mẽ, bao gồm:
- Không cần xác định biến mẫu: Bạn không cần phải xác định trước các biến để sử dụng trong mẫu của mình. DocuMaker tự động lấy dữ liệu từ các bảng Base được liên kết và điền vào các biến số.
- Đọc dữ liệu từ các bảng Base có liên kết với nhau (One-way Link, Two-way Link): DocuMaker có thể đọc và lấy dữ liệu từ các bảng Base có liên kết với nhau, giúp bạn tạo các tài liệu phức tạp một cách nhanh chóng và dễ dàng. 
- Tạo các template mới bằng cách viết code: Ngoài các template có sẵn, bạn có thể tạo các template mới bằng cách viết code, giúp bạn tạo ra các tài liệu có điều kiện và định dạng dữ liệu tốt hơn dựa trên các câu lệnh if/else, vòng lặp và định dạng dữ liệu.  
 
![]()
DocuMaker hỗ trợ doanh nghiệp thực hiện những công việc sau:
- Tạo các template tài liệu cho nhiều mục đích sử dụng khác nhau trên công cụ soạn thảo trực quan
- Hướng dẫn chi tiết cách tích hợp dữ liệu trên Lark Base với template trên DocuMaker
- Tạo các file tài liệu hoàn chỉnh từ template và upload trở lại vào Lark Base hoặc gửi email tới những người có liên quan. 
Các doanh nghiệp có thể sử dụng DocuMaker để tự động hóa việc tạo tài liệu, giúp tiết kiệm thời gian và chi phí. Quá trình tích hợp giữa Lark Suite và DocuMaker cũng diễn ra nhanh chóng nhờ vào việc thiết lập DocuMaker thành một tiện ích mở rộng trên Lark Base.
LIÊN HỆ VỚI RIKKEI DIGITAL ĐỂ ĐƯỢC TƯ VẤN, CÀI ĐẶT VÀ HƯỚNG DẪN SỬ DỤNG DOCUMAKER NGAY TRONG LARK! 
![Tích hợp lark base documaker theo documaker extension]()
Tóm lại
DocuMaker là một giải pháp mạnh mẽ do Rikkei Digital thiết kế và triển khai, giúp bạn tiết kiệm thời gian và công sức trong việc tự động tạo các tài liệu từ dữ liệu trên Lark Base. Với các tính năng mới trong phiên bản V.2, DocuMaker giúp các doanh nghiệp linh hoạt hơn trong việc tạo các tài liệu phức tạp.