DocuMaker - Giải pháp tự động hóa tạo file văn bản theo template & dữ liệu có sẵn
Rikkei Digital mới đây đã phát triển một giải pháp mới mang tên DocuMaker, với các chức năng tương tự DocuGenius nhưng HOÀN TOÀN MIỄN PHÍ cho khách hàng của Rikkei Digital.
Mục lục
Tổng quan về DocuMaker
DocuMaker là giải pháp tự động tạo các tài liệu như hóa đơn, phiếu lương, invoice, email,... từ những dữ liệu có sẵn trong Lark Base. Với DocuMaker, bạn sẽ không phải tạo thủ công các tài liệu lặp đi lặp lại, giúp tiết kiệm thời gian và công sức.
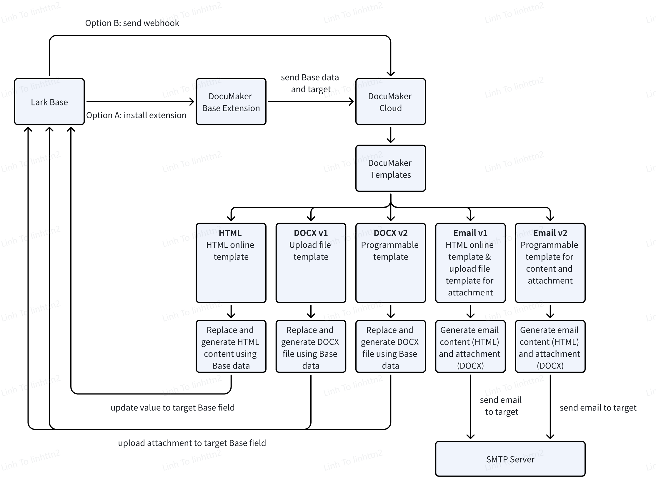
Sơ đồ tổng quan các tính năng chính của DocuMaker:
_1.png)
- Tạo nhiều loại tài liệu khác nhau: DocuMaker hỗ trợ tạo nhiều loại tài liệu như HTML, Docx và Email. Bạn có thể chọn giữa các mẫu được thiết kế sẵn hoặc tạo mẫu của riêng bạn.
- Tự động điền dữ liệu: DocuMaker tự động điền dữ liệu từ Lark Base vào các mẫu của bạn. Điều này giúp đảm bảo tính chính xác và nhất quán của tài liệu.
- Tích hợp liền mạch với Lark Suite: DocuMaker có thể tích hợp liền mạch với Lark Suite, điều này giúp bạn dễ dàng truy cập và sử dụng dữ liệu từ Lark Base trong các tài liệu của mình.
Ngoài ra, phiên bản DocuMaker version 2 cung cấp một số tính năng mới mạnh mẽ, bao gồm:
- Không cần xác định biến mẫu: Bạn không cần phải xác định trước các biến để sử dụng trong mẫu của mình. DocuMaker tự động lấy dữ liệu từ các bảng Base được liên kết và điền vào các biến số.
- Đọc dữ liệu từ các bảng Base có liên kết với nhau (One-way Link, Two-way Link): DocuMaker có thể đọc và lấy dữ liệu từ các bảng Base có liên kết với nhau, giúp bạn tạo các tài liệu phức tạp một cách nhanh chóng và dễ dàng.
- Tạo các template mới bằng cách viết code: Ngoài các template có sẵn, bạn có thể tạo các template mới bằng cách viết code, giúp bạn tạo ra các tài liệu có điều kiện và định dạng dữ liệu tốt hơn dựa trên các câu lệnh if/else, vòng lặp và định dạng dữ liệu.
>> Xem thêm: Lark Base là gì?
Lợi ích nổi bật của DocuMaker
- Tạo các template đa dạng với nhiều định dạng khác nhau: Với DocuMaker, bạn có thể tạo các template đa dạng với nhiều định dạng khác nhau, như HTML, Docx và Email trên một công cụ soạn thảo trực quan, giúp bạn nhanh chóng làm quen và sử dụng thuận tiện trong công việc. Ngoài ra, bạn có thể tạo các template tùy chỉnh bằng cách viết code, hỗ trợ định dạng dữ liệu hoặc tạo các tài liệu có điều kiện tốt hơn.
- Tiết kiệm thời gian - Gia tăng năng suất: DocuMaker giúp bạn tạo tài liệu hoàn chỉnh từ template và upload trở lại vào Lark Base hoặc gửi email tới những người có liên quan.
- Tính nhất quán: DocuMaker đảm bảo tính nhất quán về định dạng và cấu trúc trên tất cả các file tài liệu khi có sự thay đổi về dữ liệu.
DocuMaker giúp phòng ban Hành chính nhân sự tiết kiệm hàng giờ làm việc cho những công việc ghi chép tẻ nhạt và dễ mắc sai sót, qua đó giúp nâng cao năng suất và trải nghiệm làm việc.
Hướng dẫn sử dụng DocuMaker
Để sử dụng DocuMaker hiệu quả, doanh nghiệp có thể thực hiện theo các bước sau:
- Đăng ký ứng dụng Lark trên Lark Open Platform: https://open.larksuite.com/
- Bật quyền quản lý Base: Ứng dụng DocuMaker cần có quyền quản lý Base để truy cập và sử dụng dữ liệu của bạn.
- Cài đặt DocuMaker như một tiện ích mở rộng trên Lark Base (tùy chọn)

- Đăng ký tenant và ứng dụng trên DocuMaker Cloud tại: https://apps.digitalworkplace.vn
- Đăng ký các template trên DocuMaker Cloud: Bạn có thể sử dụng các mẫu được cung cấp sẵn trên DocuMaker hoặc tạo mẫu của riêng bạn.

>> LIÊN HỆ NGAY VỚI RIKKEI DIGITAL ĐỂ ĐƯỢC TƯ VẤN, CÀI ĐẶT VÀ HƯỚNG DẪN SỬ DỤNG DOCUMAKER HIỆU QUẢ!
Tóm lại
DocuMaker là một giải pháp mạnh mẽ do Rikkei Digital thiết kế và triển khai, giúp bạn tiết kiệm thời gian và công sức trong việc tự động tạo các tài liệu từ dữ liệu trên Lark Base. Với các tính năng mới trong phiên bản V.2, DocuMaker giúp các doanh nghiệp linh hoạt hơn trong việc tạo các tài liệu phức tạp.
Về Rikkei Digital