Ứng dụng Lark trong tạo biểu đồ tiến độ công việc nhanh, hiệu quả
Biểu đồ tiến độ công việc chính là một công cụ quan trọng giúp các nhà quản lý dự án đo lường tiến độ và hiệu suất của công việc một cách trực quan nhất.
Mục lục
Đối với các nhà quản lý dự án, để tạo nên sự thành công cho một dự án, họ cần phải lên kế hoạch và quản lý các công việc chi tiết và cụ thể. Biểu đồ tiến độ công việc chính là một công cụ quan trọng giúp các nhà quản lý dự án đo lường tiến độ và hiệu suất của công việc một cách trực quan nhất.
Theo thống kê của Pulse of the Profession, 11,4% tài nguyên của dự án bị lãng phí nếu việc quản lý chất lượng thấp, lỗi thời và không được tổ chức một cách hiệu quả. Nhằm giải quyết vấn đề này, Lark đã thiết kế dạng biểu đồ tiến độ công việc giúp doanh nghiệp áp dụng vào quy trình quản lý dự án nhanh và hiệu quả.
Trong bài viết dưới đây, hãy cùng Rikkei Digital khám phá về những lợi ích, cách sử dụng và hiệu quả của biểu đồ tiến độ công việc.
Biểu đồ tiến độ công việc là gì?
Biểu đồ tiến độ công việc là một công cụ trực quan giúp bạn theo dõi và quản lý tiến độ của các nhiệm vụ và dự án. Nó hiển thị các mốc thời gian quan trọng, deadline và trạng thái hiện tại của từng công việc, giúp bạn dễ dàng nắm bắt tiến trình tổng thể và xác định các vấn đề tiềm ẩn.
Thông thường trục dọc của biểu đồ sẽ biểu thị các nhiệm vụ riêng lẻ, trong khi trục ngang biểu thị thời gian (tính bằng ngày, tuần, v.v.). Điều này giúp người quản lý dự án dễ dàng điều chỉnh các giai đoạn và phạm vi của dự án một cách thuận tiện hơn.
Người quản lý dự án sử dụng biểu đồ tiến độ công việc để phân tích và đưa ra quyết định sáng suốt liên quan đến tương lai của dự án. Điểm mạnh của các biểu đồ này cực kỳ linh hoạt và có thể theo dõi các khía cạnh khác nhau của dự án. Nhiệm vụ của người quản lý dự án là tạo ra các biểu đồ này và điều chỉnh chúng theo các yêu cầu của dự án.
Một số loại biểu đồ tiến độ công việc phổ biến
Biểu đồ Gantt
Biểu đồ Gantt là loại biểu đồ phổ biến nhất trong quản lý dự án hiện nay. Hầu như tất cả các nhà quản lý dự án và doanh nghiệp đều sử dụng các biểu đồ này để tổ chức các dự án của họ. Biểu đồ Gantt phổ biến vì chúng cung cấp một cái nhìn tổng quan về dòng thời gian của dự án, giúp dễ dàng hình dung tất cả các nhiệm vụ và cách chúng khớp với toàn bộ tiến trình của dự án.
Biểu đồ PERT
PERT (viết tắt của Program Evaluation and Review Technique) là phương pháp quản lý dự án tiên tiến giúp lập kế hoạch và theo dõi tiến độ hiệu quả. PERT được áp dụng rộng rãi trong nhiều lĩnh vực, ``sử dụng biểu đồ mạng lưới để minh họa các công việc, thời gian dự kiến và mối liên hệ giữa chúng.
Đặc biệt, PERT sử dụng ba mốc thời gian ước tính (tối thiểu, trung bình, tối đa) cho mỗi công việc, giúp tính toán thời gian dự kiến cho toàn bộ dự án chính xác hơn so với các phương pháp truyền thống.
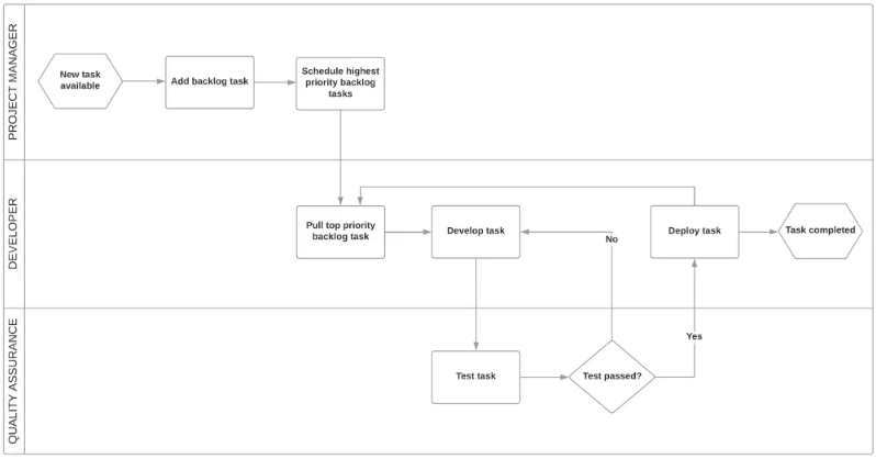
Sơ đồ (Flowchart)
Sơ đồ (Flowchart) là một dạng biểu đồ trực quan, sử dụng ký hiệu đồ họa là các hình khối và mũi tên để mô tả các bước trong quy trình hoặc thuật toán. Nó giúp người dùng hiểu và hình dung được một quy trình hoặc một thuật toán, từ đó tối ưu hóa quá trình và tăng hiệu suất công việc. Trong doanh nghiệp, sơ đồ là một công cụ hỗ trợ hiệu quả trong việc trình bày và mô tả các quy trình, thuật toán, hoặc các hoạt động liên quan đến kinh doanh.
Biểu đồ tròn
Biểu đồ tròn cũng là một dạng biểu đồ đơn giản và phổ biến, tương tự như biểu đồ cột. Nó được sử dụng để chia hình tròn thành các phần theo tỷ lệ phần trăm và thể hiện mối quan hệ giữa các phần dữ liệu trong một tổng thể.
Mục đích chính của biểu đồ tròn:
-
Minh họa tỷ lệ của các danh mục khác nhau, giúp người dùng dễ dàng so sánh và phân tích.
-
Phù hợp cho các tình huống cần chia ngân sách, nguồn lực, thời gian,...
-
Giao diện trực quan giúp người quản lý nhận ra nhanh chóng tỷ trọng của từng phần đối với tổng thể.

Biểu đồ Kanban
Biểu đồ Kanban là một công cụ quản lý công việc và dự án trực quan. Thường được biểu diễn dưới dạng biểu đồ chia thành các cột hoặc danh sách, mỗi thẻ trên Kanban Board biểu thị một công việc hoặc nhiệm vụ cần hoàn thành. Công việc di chuyển từ cột này sang cột khác để thể hiện quá trình tiến triển.

Những lợi ích quan trọng của của biểu đồ tiến độ công việc
Biểu đồ tiến độ, như biểu đồ Gantt, đóng vai trò như kim chỉ nam dẫn dắt doanh nghiệp đến với thành công. Chúng cung cấp hình ảnh trực quan về quá trình thực hiện mục tiêu, bao gồm mốc thời gian dự án, phân bổ tài nguyên, mối liên hệ giữa các nhiệm vụ và nhiều thông tin hữu ích khác. Nhờ đó, doanh nghiệp có thể đưa ra quyết định sáng suốt và tối ưu hóa hiệu quả hoạt động.
1. Thiết lập mục tiêu rõ ràng
Biểu đồ tiến độ công việc giúp doanh nghiệp xác định và cụ thể hóa mục tiêu thành các nhiệm vụ nhỏ, dễ dàng theo dõi và đánh giá tiến độ. Nhờ vậy, toàn bộ nhân viên đều có chung mục tiêu và tập trung nỗ lực để hoàn thành nhiệm vụ được giao.
2. Quản lý dự án hiệu quả
Với biểu đồ tiến độ công việc, các trưởng nhóm dự án có thể theo dõi sát sao tiến độ thực hiện, dự đoán rủi ro và đưa ra giải pháp kịp thời. Nhờ vậy, dự án sẽ được hoàn thành đúng thời hạn, đảm bảo chất lượng và tiết kiệm chi phí.
3. Tăng cường giao tiếp
Biểu đồ tiến độ là công cụ giao tiếp hiệu quả giữa các bên liên quan trong dự án. Nhờ có hình ảnh trực quan, mọi người đều có thể hiểu rõ tiến độ dự án, từ đó tăng cường sự đồng lòng và thống nhất trong quá trình thực hiện.
4. Phân bổ tài nguyên hợp lý
Biểu đồ tiến độ giúp doanh nghiệp xác định nhu cầu tài nguyên cho từng dự án, từ đó phân bổ nguồn lực một cách hợp lý và hiệu quả. Nhờ vậy, doanh nghiệp có thể tránh lãng phí tài nguyên và đảm bảo nguồn lực cho các dự án quan trọng.
Biểu đồ tiến độ công việc là một công cụ hữu ích cho bất kỳ ai muốn quản lý công việc và dự án hiệu quả. Sử dụng biểu đồ sẽ giúp doanh nghiệp nâng cao năng suất, tăng cường sự phối hợp và hoàn thành dự án thành công.
Quản lý công việc bằng biểu đồ tiến độ Gantt trong Lark Suite
Nền tảng làm việc số hợp nhất Lark Suite cung cấp các biểu đồ tiến độ công việc như Gantt, Kanban,... để nâng tầm quản lý công việc, dự án.
Biểu đồ tiến độ công việc Gantt trong Lark có các thế mạnh như:
-
Dễ sử dụng: Lark cung cấp giao diện biểu đồ Gantt trực quan và đơn giản, giúp bạn dễ dàng tạo và chỉnh sửa biểu đồ mà không cần kinh nghiệm chuyên sâu. Các tính năng được sắp xếp hợp lý và dễ dàng truy cập, giúp bạn thao tác nhanh chóng và hiệu quả.
-
Hiển thị dữ liệu trực quan: Biểu đồ Gantt của Lark hiển thị thông tin dự án một cách trực quan và dễ hiểu. Dữ liệu được sắp xếp theo dạng thanh ngang, giúp bạn dễ dàng theo dõi tiến độ công việc, xác định các mốc thời gian quan trọng và đánh giá hiệu quả dự án.
-
Cho phép chỉnh sửa và cập nhật theo thời gian thực: Lark cho phép bạn chỉnh sửa và cập nhật thông tin dự án trong thời gian thực. Bất kỳ thay đổi nào bạn thực hiện sẽ được tự động cập nhật trên biểu đồ Gantt, giúp bạn luôn nắm bắt được tình hình dự án mới nhất.
-
Phân quyền truy cập và quản lý: Lark cho phép bạn phân quyền truy cập và quản lý biểu đồ Gantt cho các thành viên trong nhóm. Nếu bạn là quản trị viên, bạn có thể cấp quyền cho các thành viên xem, chỉnh sửa hoặc bình luận về biểu đồ, đảm bảo mọi người đều có quyền truy cập vào thông tin cần thiết đồng thời đảm bảo an toàn dữ liệu.
>> Xem thêm: Lark Base - Công cụ tối ưu dữ liệu để quản lý dự án
Cách sử dụng biểu đồ Gantt trong Lark
Thiết lập Ngày Bắt Đầu và Ngày Kết Thúc Công Việc
Có hai phương pháp bạn có thể sử dụng để đặt ngày bắt đầu và ngày kết thúc:
Phương pháp 1: Chỉnh sửa trên dòng thời gian
-
Kéo đường ranh giới bên trái của thanh thời gian công việc để đặt ngày bắt đầu và kéo đường ranh giới bên phải để đặt ngày kết thúc.
-
Nếu bạn muốn giữ nguyên số ngày cần thiết để hoàn thành công việc nhưng cần điều chỉnh lịch trình, hãy kéo toàn bộ thanh thời gian sang trái hoặc sang phải.

Phương pháp 2: Chỉnh sửa trong chi tiết công việc
-
Khi xem chi tiết của công việc, hãy nhấp vào ngày đến hạn để mở bảng điều khiển ngày công việc. Tại đây, bạn có thể đặt ngày bắt đầu và ngày kết thúc cho công việc.
-
Để đặt thời gian cụ thể, hãy nhấp vào "Thêm thời gian" ở góc dưới bên trái.

Nếu công việc không có ngày bắt đầu và ngày kết thúc, nó sẽ không xuất hiện trên dòng thời gian. Nếu bạn muốn nó xuất hiện ở đó, hãy di chuột qua một ngày và nhấp vào biểu tượng "Lên lịch công việc" để thêm công việc vào đó. Sau đó, kéo đường ranh giới bên trái và bên phải của thanh thời gian công việc để đặt ngày bắt đầu và ngày kết thúc nếu cần.

Thiết lập tính Phụ thuộc Giữa Các Công Việc
Bạn có thể liên kết các công việc với nhau trong biểu đồ Gantt để hiển thị mối tương quan giữa chúng. Có hai cách để thực hiện điều này:
Phương pháp 1: Chỉnh sửa trên dòng thời gian
Khi bạn di chuột qua một công việc, biểu tượng "Kéo để đặt phụ thuộc" sẽ xuất hiện ở cả hai bên của thanh thời gian công việc. Kéo một trong những biểu tượng này sang một công việc khác để kết nối các công việc.

Phương pháp 2: Chỉnh sửa trong chi tiết công việc
-
Khi xem chi tiết của công việc, hãy nhấp vào biểu tượng "··· Thêm" ở góc trên bên phải và chọn "Bị chặn bởi" hoặc "Chặn" dựa trên loại phụ thuộc bạn muốn thiết lập.
-
Trong thanh tìm kiếm, nhập tên của công việc bạn muốn liên kết làm phụ thuộc và chọn nó từ kết quả tìm kiếm.
-
Để xóa phụ thuộc, hãy di chuột qua đường kết nối và nhấp vào biểu tượng "Xóa phụ thuộc".

Thiết lập Công Việc Là Mốc Quan Trọng
Bạn có thể đặt các công việc chính thành các công việc mốc, chúng sẽ được hiển thị trên dòng thời gian. Có hai cách để thực hiện điều này:
Phương pháp 1: Chỉnh sửa trên dòng thời gian
Nhấp chuột phải vào một công việc và chọn "Đánh dấu là Mốc Quan trọng".

Phương pháp 2: Chỉnh sửa trong chi tiết công việc
Khi xem chi tiết của công việc, hãy nhấp vào biểu tượng "··· Thêm" và chọn "Đánh dấu là Mốc Quan trọng".

Template biểu đồ Gantt trong quản lý dự án
Template biểu đồ Gantt cho phép bạn tạo biểu đồ Gantt cho dự án của mình, giúp bạn theo dõi tiến độ, quản lý deadline và đảm bảo tất cả các nhiệm vụ được hoàn thành đúng hạn. Với giao diện thân thiện của Lark, bạn có thể dễ dàng cập nhật biểu đồ khi dự án tiến triển, biến nó thành một công cụ vô giá cho cả quản lý dự án và các thành viên nhóm.

Template biểu đồ Gantt phù hợp với các nhà quản lý dự án, trưởng nhóm và bất kỳ ai tham gia vào việc lập kế hoạch và thực hiện dự án. Các template này đặc biệt hữu ích cho những người cần quản lý nhiều nhiệm vụ chẳng hạn như các chuyên gia trong các ngành sau:
-
Phát triển phần mềm
-
Tiếp thị và quảng cáo
-
Xây dựng và kỹ thuật
-
Lập kế hoạch sự kiện
-
Phát triển sản phẩm
-
Nghiên cứu và phát triển
Cho dù bạn đang làm việc trên một dự án quy mô nhỏ hay quản lý một nhóm lớn, template biểu đồ Gantt này sẽ giúp bạn tổ chức công việc một cách hợp lý và đảm bảo dự án đi đúng hướng.
Truy cập template có sẵn trên Lark:
Kết luận
Biểu đồ tiến độ công việc là công cụ đắc lực giúp doanh nghiệp quản lý và hoàn thành công việc hiệu quả. Với template biểu đồ Gantt của Lark, các nhà quản lý dự án có thể sử dụng để quản lý công việc dễ dàng, tăng năng suất, cải thiện khả năng phối hợp và nâng cao sự hài lòng trong công việc.
Về Rikkei Digital
Là Đối tác tư vấn và triển khai chính thức đầu tiên của Lark Suite tại Việt Nam, Rikkei Digital sẵn sàng đồng hành cùng các doanh nghiệp mang tới một lộ trình triển khai rõ ràng, chi tiết và đúng nhu cầu của doanh nghiệp. Quý độc giả nếu có thêm câu hỏi về Lark Suite và Chuyển đổi số nói chung, vui lòng liên hệ Rikkei Digital để nhận được sự tư vấn cụ thể từ chuyên gia.